中国·PA视讯(集团)官方网站-PlayAceAG旗舰
欢迎访问PA视讯网站!
设为首页
加入收藏
网站首页
网站首页
企业概况
公司简介
领导分工
企业文化
员工天地
新闻中心
党建工作
文明创建
亳水新闻
工会活动
安全生产
政策法规
网上营业厅
电子发票
水费缴纳
抢修专栏
通知公告
水质信息公开
停水公告
业务公告
供水服务
重点工作
服务指南
服务规范
四送一服营商环境
投诉报修
信息公开
网站首页
/
通知公告
/
业务公告
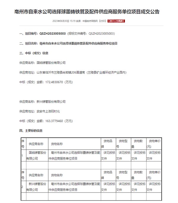
PA视讯选择球墨铸铁管及配件供应商服务单位项目成交结果公告
发布时间:2023-07-04 18:35:00
浏览:2591 次
【字体大小:
大
中
小
】
扫一扫在手机打开当前页
用微信扫描二维码
分享至好友和朋友圈
×
顶部
打印
关闭
上一条:
2023年5月供水压力平均值
下一条:
PA视讯选择劳务供应商项目公开招...